土木在线论坛 \ 建筑结构 \ 结构施工图 \ 一文看懂基坑施工全流程

一文看懂基坑施工全流程

发布于:2022-11-02 10:35:02 来自:建筑结构/结构施工图 [复制转发]

基坑工程安全手册目录

1、施工方案

2、基坑支护

3、降排水

4、基坑开挖

5、坑边载荷

6、安全防护

7、基坑监测

8、支撑拆除

9、作业环境

10、应急预案

一、施工方案

基坑工程应编制专项施工方案
专项施工方案应按规定审核、审批
设置要求:
1、开挖深度超过3m(含3m)或虽未超过3m但地质条件和周边环境复杂的基坑土方开挖、支护、降水工程,应单独编制专项施工方案。(建质[2009]87号附件一)
2、基坑工程施工前应根据《危险性较大的分部分项工程安全管理办法>(建质(2009) 87号)13号)文件规定,由施工企业技术部门组织本单位施工技术、安全、质量等部门的专业技术人员进行审核,经审核通过的,由施工企业技术负责人签字,加盖单位法人公章后报监理企业,由项目总监理工程师审核签字并加盖执业资格注册章。(建质【2009】87号第八条)

图片

基坑维护

超过一定规模条件的基坑工程专项施工方案应按规定组织专家论证

设置要求:
1、开挖深度超过5m(含5m)的基坑(槽)的土方开挖、支护、降水工程。(建质[2009]87号附件二)
2、开挖深度虽未超过5m,但地质条件、周围环境和地下管线复杂,或影响毗邻建筑(构筑)物安全的基坑(槽)的土方开挖、支护、降水工程。土方开挖、支护、降水工程。(建质[2009]87号附件二)

 基坑周边环境或施工条件发生变化,专项施工方案应重新进行审核、审批

设置要求:基坑支护结构受到周边环境、开挖深度改变等影响较大,需改变原施工方案的,专项施工方案应重新进行审核、审批。

图片

基坑防护

二、基坑支护

 人工开挖的狭窄基槽,开挖深度较大或存在边坡塌方危险应采取支护措施

图片 钢支撑支护

设置要求:

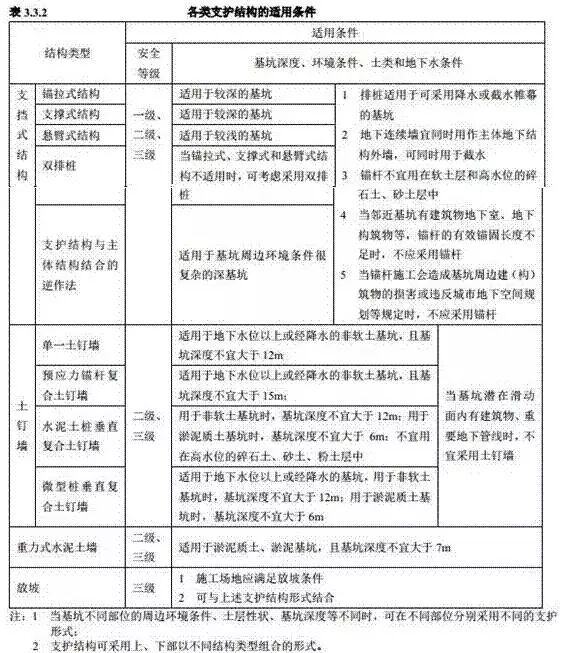
1、开挖深度较大或存在边坡塌方危险应按(JGJ120-2012)中表3.3.2的适用条件选用放坡、悬臂式排桩支护结构等。

2、在基础沟槽开挖过程中,随时观察支护的变化情况,若有明显的倾覆或隆起状态,立即在倾覆或隆起的部位增加对称支撑。

 自然放坡的坡率应符合专项施工方案和规范要求

设置要求:

1、严格按设计及施工方案内容,对不同土质,按不同放坡率进行放坡。

2、下列边坡不应采用坡率法(GB50330-2002第12.1.2条)

①放坡开挖对拟建或相邻建(构)筑物有不利影响的边坡;

②地下水发育的边坡;

③稳定性差的边坡

3、放坡坡率允许值。(GB50330-2002表12.2.1)

 基坑支护结构应符合设计要求

地下连续墙支护

图片

排桩-锚索支护实物图

图片 

钢支撑支护

图片

基坑支撑

混凝土支撑

图片

设置要求:

1、支护结构形式严格按设计及施工方案内容进行施工;

2、支护结构类型及适用范围。

★ 支护结构水平位移达到设计报警值应采取有效控制措施

土方反压

图片

设置要求:

1、基坑工程监测报警值应符合基坑工程设计的限值、地下主体结构设计要求以及监测对象的控制要求。基坑工程监测报警值由基坑工程设计方确定。(GB 50497-2009第8.0.1条)

2、基坑工程监测报警值应以监测项目的累计变化量和变化速率值两个值控制。(GB 50497-2009第8.0.2条)

3、因围护墙施工、基坑开挖以及降水引起的基坑内外地层位移应按下列条件控制:(GB 50497-2009第8.0.3条)

①不得导致基坑的失稳;

②不得影响地下结构的尺寸、形状和地下工程的正常施工;

③对周边已有建(构)筑物引起的变形不得超过相关技术规范的要求;④不得影响周边道路、地下管线等正常使用;      

⑤满足特殊环境的技术要求。

4、基坑及支护结构监测报警值应根据监测项目、支护结构的特点和基坑等级确定。

图片

三、降排水

基坑开挖深度范围内有地下水应采取有效的降排水措施

图片

设置要求:

1、基坑降水可采用管井、真空井点、喷射井点等方法,并宜按表7.3.1的适用条件选用。(JGJ120-2012第7.3.1条)

2、基坑内的设计降水水位应低于基坑底面0.5m。当主体结构的电梯井、集水井等部位使基坑局部加深时,应按其深度考虑设计降水水位或对其另行采取局部地下水控制措施。

3、用截水结合坑外减压降水的地下水控制方法时,尚应规定降水井水位的最大降深值。各降水井井位应沿基坑周边以一定间距形成闭合状。当地下水流速较小时,降水井宜等间距布置;当地下水流速较大时,在地下水补给方向宜适当减小降水井间距。对宽度较小的狭长形基坑,降水井也可在基坑一侧布置。(JGJ120-2012第7.3.3条)

 基坑边沿周围地面应设置符合规范要求的排水沟

 放坡开挖对坡顶、坡面、坡脚应采取降排水措施

 基坑底四周应设排水沟和集水井,并及时排除积水

图片

排水沟效果图

设置要求:

1、地下排水措施宜根据边坡水文地质和工程地质条件选择,可选用大口径管井、水平排水管或排水截槽等。当排水管在地下水位以上时,应采取措施防止渗漏。(GB50330—2002第3.5.3条)

2、边坡工程应设泄水孔。对岩质边坡,其泄水孔宜优先设置于裂隙发育、渗水严重的部位。边坡坡脚、分级平台和支护结构前应设排水沟。当潜在破裂面渗水严重时,泄水孔宜深入至潜在滑裂面内。(GB50330—2002第3.5.4条)

3、对坑底汇水、基坑周边地表汇水及降水井抽出的地下水,可采用明沟排水;对坑底以下的渗出的地下水,可采用盲沟排水;当地下室底板与支护结构间不能设置明沟时,也可采用盲沟排水。(JGJ120-2012第7.4.1条)  

4、明沟和盲沟坡度不宜小于0.3%。采用明沟排水时,沟底应采取防渗措施。采用盲沟排出坑底渗出的地下水时,其构造、填充料及其密实度应满足主体结构的要求。(JGJ120-2012第7.4.3条)

5、沿排水沟宜每隔30m~50m设置一口集水井;集水井的净截面尺寸应根据排水流量确定。集水井应采取防渗措施。(JGJ120-2012第7.4.4条)

6、基坑坡面渗水宜采用渗水部位插入导水管排出。导水管的间距、直径及长度应根据渗水量及渗水土层的特性确定。(JGJ120-2012第7.4.5条)

7、采用管道排水时,排水管道的直径应根据排水量确定。排水管的坡度不宜小于0.5%。排水管道材料可选用钢管、PVC管。排水管道上宜设置清淤孔,清淤孔的间距不宜大于10m。(JGJ120-2012第7.4.6条)

四、基坑开挖

 支护结构必须达到设计要求的强度后才能开挖下层土方

图片

土方开挖

设置要求:

1、当支护结构构件强度达到开挖阶段的设计强度时,方可向下开挖;对采用预应力锚杆的支护结构,应在施加预加力后,方可开挖下层土方;对土钉墙,应在土钉、喷射混凝土面层的养护时间大于2天后,方可开挖下层土方。(JGJ120-2012第8.1.1条)

2、当基坑开挖面上方的锚杆、土钉、支撑未达到设计要求时,严禁向下超挖土方。(JGJ120-2012第8.1.3条)

3、施工过程中,严禁设备或重物碰撞支撑、腰梁、锚杆等基坑支护结构,亦不得在支护结构上放置或悬挂重物。(JGJ180-2009第6.3.2条)

 严格按设计和施工方案的要求分层、分段开挖且均衡开挖

图片

设置要求:

1、应按支护结构设计规定的施工顺序和开挖深度分层开挖.(JGJ120-2012第8.1.1条)

2、开挖至锚杆、土钉施工作业面时,开挖面与锚杆、土钉的高差不宜大于500mm. (JGJ120-2012第8.1.1条)

3、软土基坑开挖尚应符合下列规定(JGJ120-2012第8.1.2条)

①应按分层、分段、对称、均衡、适时的原则开挖;

②当主体结构采用桩基础且基础桩已施工完成时,应根据开挖面下软土的性状,限制每层开挖厚度;

③对采用内支撑的支护结构,宜采用开槽方法浇筑混凝土支撑或安装钢支撑;开挖到支撑作业面后,应及时进行支撑的施工;

④对重力式水泥土墙,沿水泥土墙方向应分区段开挖,每一开挖区段的长度不宜大于40m。

4、基坑土方应严格按照开挖方案分区分层开挖,控制分区开挖面积、分层开挖深度和开挖速度,及时设置锚杆或支撑,从各个方面控制时间和空间对基坑变形的影响。

5、基坑土方开挖应按设计和施工方案要求分层、分段、均衡开挖,并贯彻先锚固(支撑)后开挖、边开挖边监测、边开挖边防护的原则。严禁超深挖土。(JGJ180-2009第6.1.3条)

  基坑开挖过程中应采取措施防止碰撞支护结构、工程桩或扰动基底原状土。

图片

专业人员旁站指挥,确保开挖不碰撞支护结构

设置要求:
1、施工过程应结合现场的施工环境,选择合适的开挖机械进行土方开挖。
2、在工程桩周边进行开挖时,宜适当在工程桩周边安装护栏或在合适的地方悬挂警示标志。
3、注意开挖面的能见度,必要时,需安装照明灯具进行补光。夜间施工宜在作业区附近张贴反光标志。
4、开挖过程,专业人员应旁站指挥,确保开挖过程不碰撞支护结构。测量人员需加强开挖面标高的监测,防止超挖。
5、机械开挖时,应在基坑及坑壁留300~500mm厚土用人工挖掘修整;如有超挖现象,应保持原状,不得虚填,经验槽后进行处理。(DBJ/T15-20-97第14.1.5条)
 机械在软土场地作业,应采取铺设渣土、砂石等硬化措施

图片

软土场地,先采取有效措施防止机械下陷

设置要求:在软土场地或淤泥上挖土,当机械不能正常行走和作业时,应对挖土机械行走路线用铺设渣土或砂石等方法进行硬化。(JGJ 180-2009第6.3.6条)

五、 坑边载荷

 基坑边堆置土、料具等荷载不得超过基坑支护设计允许要求

 施工机械与基坑边沿的安全距离必须符合设计要求

图片

机械、材料摆放示意图

设置要求:

1、在垂直的坑壁边,此安全距离还应适当加大,软土地区不宜在基坑边堆置弃土。    2、施工机具设备停放的位置必须平稳,大、中型施工机具距坑边距离应根据设备重量,基坑支撑情况,土质情况等,经计算确定。

六、安全防护

 开挖深度2m及以上的基坑周边必须按规范要求设置防护栏杆,且防护栏杆设置必须符合规范要求

图片

安全防护栏

设置要求:开挖深度超过2m的基坑周边必须安装防护栏杆。防护栏杆应符合下列规定:(JGJ180-2009第6.2.1条)

1、防护栏杆高度不应低于1.2m;

2、防护栏杆应由横杆及立杆组成;横杆应设2道~3道,下杆离地高度宜为0.3m~0.6m,上杆离地高度宜为1.0m~1.2m;立杆间距不宜大于2.0m,立杆离坡边距离宜大于0.5m;

3、防护栏杆宜加挂密目安全网和挡脚板;安全网应自上而下封闭设置;挡脚板高度不应小于180mm,挡脚板下沿离地高度不应大于10mm;

4、防护栏杆的材料要足够的强度,须安装牢固,上杆应能受任何方向大于1000N的外力。

 基坑内必须设置供施工人员上下的专用梯道,且梯道设置要符合规范要求

安全通道

图片

图片

安全通道

图片

降水井防护示意图

设置要求:

1、采用井点降水时,井口应设置防护盖板或围栏,警示标志应明显。停止降水后,应及时将井填实。(JGJ180-2009第 6.3.10条)

2、注意保护井口,防止杂物掉入井内,经常检查排水管、沟,防止渗漏,冬季降水,应采取防冻措施。(JGJ/T111-98第8.2.3条)

七、基坑监测

基坑开挖前应编制监测方案,并应明确监测项目、监测报警值、监测方法和监测点的布置、监测周期等内容。

基坑开挖前应编制监测方案

设置要求:
1、建筑基坑工程监测应综合考虑基坑工程设计方案、建设场地的岩土工程条件、周边环境条件、施工方案等因素,制订合理的监测方案,精心组织和实施监测。
2、基坑工程施工前,监测单位应编制监测方案,监测方案需经建设方、设计方、监理方等认可。
3、监测方案应包括工程概况、监测目的和依据等内容。

基坑开挖应明确监测项目

设置要求:
1、基坑工程的监测项目应与基坑工程设计、施工方案相匹配。
2、一级基坑应测项目:边坡顶部水平位移、边坡顶部竖向位移、深层水平位移、立柱竖向位移、支撑内力、锚杆内力、地下水位、周边地表竖向位移、周边建筑水平竖向位移及倾斜、周边建筑地表裂缝、周边管线变形。(GB50497-2009第4.2.1条)
3、基坑周边有地铁、隧道或其他对位移有特殊要求的建筑及设施时,监测项目应与有关单位协商确定。(GB50497-2009第4.2.2条)

基坑监测应明确监测报警值

设置要求:
1、基坑工程监测必须确定监测报警值,监测报警值应满足基坑工程设计、地下结构设计以及周边环境中被保护对象的控制要求。(GB 50497—2009第8.0.1条)
2、当出现特殊情况时,必须立即进行危险报警,并应对基坑支护结构和周边环境中的保护对象采取应急措施。(GB 50497—2009第8.0.7条)

基坑监测应明确监测方法和监测点的布置

设置要求:
1、基坑工程监测点的布置应能反映监测对象的实际状态及其变化趋势,监测点应布置在内力及变形关键特征点上,并应满足监控要求。(GB 50497—2009第5.1.1)
2、基坑工程监测点的布置应不妨碍监测对象的正常工作,并应减少对施工作业的不利影响。(GB 50497—2009第5.1.2条)
3、基坑监测的选择应根据基坑类别、设计要求、场地条件、当地经验和方法适用性等因素综合确定,监测方法应合理易行。(GB 50497—2009第6.1.1条)

图片

边坡顶部水平位移监测

图片

边坡顶部竖向位移监测

图片

地面沉降观测点

图片

深层水平位移监测

图片

水位监测

图片

周围建筑地表裂缝监测

图片

锚索拉力监测

 基坑监测的时间间隔应根据施工进度确定,当监测结果变化速率较大时,应加密观测次数。

图片

设置要求:

1、基坑工程监测频率的确定应满足能系统反映监测对象所测项目的重要变化过程而又不遗漏其变化时刻的要求。(GB50497-2009第7.0.1条)
2、监测项目的监测频率应综合考虑基坑类别、基坑及地下工程的不同施工阶段以及周边环境、自然条件的变化和当地经验而确定。当监测值相对稳定时,可适当降低监测频率。对于应测项目,在无数据异常和事故征兆的情况下,开挖后现场仪器监测频率的确定可参表B.11.7。(GB50497-2009第7.0.3条)
3、当出现下列情况之一时,应加强监测,提高监测频率。(GB50497-2009)7.0.4。
1)监测数据达到报警值; 
2)监测数据变化较大或者速率加快; 
3)存在勘察未发现的不良地质; 
4)超深、超长开挖或未及时加撑等违反设计工况施工; 
5)基坑及周边大量积水、长时间连续降雨、市政管道出现泄漏; 
6)基坑附近地面荷载突然增大或超过设计限值; 
7)支护结构出现开裂; 
8)周边地面突发较大沉降或出现严重开裂; 
9)邻近的建筑突发较大沉降、不均匀沉降或出现严重开裂; 
10)基坑底部、侧壁出现管涌、渗漏或流砂等现象;
11)基坑工程发生事故后重新组织施工;
12)出现其他影响基坑及周边环境安全的异常情况。
 基坑开挖监测工程中,应根据设计要求提交阶段性监测报告。
设置要求:
1、基坑监测分析人员应具有较强的综合分析能力,能及时提供可靠的综合分析报告。(GB50497-2009第9.0.1条)
2、阶段性报告应包括该监测阶段相应的工程、气象及周边环境概况,该监测阶段的监测项目及测点的布置图等内容。(GB50497-2009第9.0.11条)

八、支撑拆除

基坑支撑结构的拆除方式、拆除顺序应符合专项施工方案要求。
设置要求:
1、施工单位应全面了解拆除工程的图纸和资料,进行现场勘察,编制施工组织设计或安全专项施工方案。(JGJ147-2004第2.0.2条)
2、作业人员必须配备劳动保护服务用品。(JGJ147-2004第4.5.3条)
3、在拆除施工现场划定危险区域,设置警戒线和相关的安全标志,应派专人监管。(JGJ147-2004第4.5.4条)
4、拆除前工程施工前,必须对施工作业人员进行书面安全技术交底。(JGJ147-2004第5.0.5条)
5、 基坑支撑拆除主要采取人工拆除、机械拆除以及其他非常规拆除方式等,拆除按施工方案进行,拆除顺序应本着先施工的后拆除,后施工的先拆除的原则进行,即从下至上分层进行。

 机械拆除作业时,施工荷载不得大于支撑结构承载能力

图片

机械拆除

设置要求:
1、施工中必须由专人负责监测被拆除建筑的结构状态,做好记录。当发现有不稳定状态的趋势时,必须停止作业,采取有效措施,消除隐患。(JGJ147-2004第4.2.2条)
2、拆除施工时,严禁超载作业或任意扩大使用范围。供机械设备使用的场地必须保证足够的承载力。(JGJ147-2004第4.2.3条)
3、对较大尺寸的构件,必须采用起重机具及时吊离至安全地方。(JGJ147-2004第4.2.4条)

 人工拆除作业时,应按规定设置防护设施。

图片

人工拆除安全防护

图片

人工拆除安全防护

设置要求:
1、拆除施工采用的脚手架必须按搭设方案施工,水平作业时,操作人员应保持安全距离。(JGJ147-2004第4.5.1条)
2、进行人工拆除作业时,被拆除的构件应有安全的放置场所。(JGJ147-2004第4.1.1 条)
3、人工拆除时,应采取相应措施确保安全后,方可进行拆除施工。(JGJ147-2004第4.1.7条)

 采用爆破、切割等非常规拆除方式应符合国家现行相关规范要求。

图片

爆破拆除

图片

爆破拆除

图片

设置要求:

1、爆破拆除工程应根据周围环境作业条件、拆除对象、建筑类别、爆破规模,按照现行国家标准《爆破安全规程》GB6722将工程分为A、B、C三级,并采取相应的安全技术措施。爆破拆除工程应做出安全评估并经当地有关部门审核批准后方可实施。(JGJ147-2004第4.3.1条)

2、从事爆破拆除工程的施工单位,必须持有工程所在地法定部门核发的《爆炸物品使用许可证》,承担相应等级的爆破拆除工程。爆破拆除设计人员应具有承担爆破拆除作业范围和相应级别的爆破工程技术人员作业证。从事爆破拆除施工的作业人员应持证上岗(JGJ147-2004第4.3.2条)

3、爆破拆除施工时,应对爆破部位进行覆盖和遮挡,覆盖材料和遮挡设施应牢固可靠。(JGJ147-2004第4.3.9条)

4、采用具有腐蚀性的静力破碎作业时,灌浆人员必须戴防护手套和防护眼镜。孔内注入破碎剂后,作业人员应保持安全距离,严禁在注孔区域行走。(JGJ147-2004第4.4.2条)

5、静力破碎剂严禁与其他材料混放。(JGJ147-2004第4.4.3条)    6、在相邻的两孔之间,严禁钻孔与注入破碎剂同步进行施工。(JGJ147-2004第4.4.4条)

九、作业环境

 基坑内土方机械、施工人员的安全距离应符合规范要求。

图片

基坑土方机械安全距离

图片

基坑土方机械安全距离

设置要求:施工人员应在机械回转半径以外工作。(JGJ33-2001第5.1.10条)

 上下垂直作业应按规定采取有效的防护措施

图片

上下垂直作业防护

图片

上下垂直作业防护

设置要求:

1、进行上、下立体交叉作业时,下层作业的位置,必须在以上层高度确定的可能坠落范围半径之外,否则应设置安全防护层。(JGJ80-91第5.2.1条)

2、由于上方施工可能坠落物件或处于起重机把杆回转范围内受影响的范围,必须搭设顶部能防止穿透的双层防护廊。(JGJ80-91第5.2.5条)

 在各种管线范围内挖土应设专人监护

图片

管线范围施工防护

设置要求:

1、作业前,应明显记录施工场地明、暗设置物(电线、地下电缆、管道、坑道三等)的地点及走向,用明显的记号表示。严禁在其1m距离以内作业。(JGJ33-2001第5.1.3条)

2、机械不得靠近架空输电线路作业,并应按照《建筑机械使用安全技术规程》 JGJ33-2001第4.1.17条的规定留出安全距离。(JGJ33-2001第5.1.7条)

3、在电力、通信、燃气、上下水等管线2m范围内挖土时,应采取安全保护措施,并设专人监护。
 施工作业区域应采光良好,当光线较弱时应设置有足够照度的光源。
设置要求:
1、工作面上要有足够的照度,并保持照度的稳定性;
2、光源位置要配置合理,以免产生直射或反射性弦光而引起眩目。

十、应急预案

 按要求编制基坑工程应急预案,内容完善

 应急物资、材料、工具机具储备应存放在施工现场且设立专门仓库


图片

设置要求:

1、施工前按要求编制应急预案,常见事故类型有涌水、涌砂、坍塌、触电、物体打击、气体中毒、高空坠落等;

2、施工前应对作业人员进行应急预案交底、告知;

3、仓库必须配备专门灭火器材;

4、仓库内各种材料要分类摆放整齐,并做好标识;

5、大型设备物资等不在项目部储存,要做好相应联系信息及外部其它单位的联系方式和应急路线等,在险情发生时能及时调用。

内容源于网络,仅作分享使用,如有侵权,请联系删除 

相关资料推荐:

超磁站房给排水全流程施工设计图纸

单层再生水厂含工艺流程全专业设计施工图

知识点:基坑施工全流程

全部回复(0 )

只看楼主 我来说两句抢沙发
这个家伙什么也没有留下。。。

结构施工图

返回版块

57.56 万条内容 · 1092 人订阅

猜你喜欢

阅读下一篇

型钢水泥土复合搅拌桩支护技术介绍,你看好吗?

一  SMW工法桩简介 含义:型钢水泥土复合搅拌桩(SMW)支护是利用专门的多轴搅拌就地钻进切削土体,同时在钻头端部将水泥浆液注入土体,经充分搅拌混合后,在各施工单位之间采取重叠搭接施工,在水泥土混合体未结硬前再将H型钢或其他型材插入搅拌桩体内,形成具有一定强度和刚度的、连续完整的、无接缝的地下连续墙体,该墙体可作为地下开挖基坑的档土和止水结构。

回帖成功

经验值 +10