土木在线论坛 \ 建筑结构 \ 地基基础 \ 地基与基础工程施工工艺标准化指导手册,附图示说明!

地基与基础工程施工工艺标准化指导手册,附图示说明!

发布于:2022-10-27 13:35:27 来自:建筑结构/地基基础 [复制转发]


一、无土方支护



1、工艺流程关联图

图片

2、主控标准
①对定位放线的控制
控制内容主要为复核建筑物的定位桩、轴线、方位和几何尺寸。
②对土方开挖的控制
控制的主要内容为检查挖土标高、截面尺寸、放坡和排水。
③基坑(槽)验收
基坑开挖完毕应由施工单位、设计单位、勘察单位、监理单位或建设单位等有关人员共同到现场进行检查、鉴定验槽,核对地质资料,检查地基土与工程地质勘查报告、设计图纸要求是否相符合,有无破坏原状土结构或发生较大的扰动现象。
④土方开挖工程质量检验标准(见下表)

图片

⑤填土过程中应检查排水措施,每层填筑厚度、含水量控制和压实程序。
⑥对有密实度要求的填方,在夯实或压实之后,要对每层回填土的质量进行检验,一般采用环刀法,符合设计要求后,才能填筑上层。
⑦基坑和室内填土,每层按 100-500 ㎡取样 1  组;场地平整填方,每层按 400-900 ㎡取样 1  组;基坑和管沟回填每 20-50m取样 1 组,但每层均不少于 1 组,取样部位在每层压实后的下半部。用灌砂法取样应为每层压实后的全部深度。
⑧填土压实后的干密度应有 90%以上符合设计要求,其余10%的最低值与设计值之差,不得大于 0.08t/m?,且不应集中。
⑨填方施工结束后应检查标高、边坡坡度、压实程度等,检验标准参见下表(mm),

图片


01土方开挖

1、施工工艺流程

图片

2、施工工艺标准图

图片

图片

3、预控措施

图片


02 土方回填

1、施工工艺流程

图片

2. 施工工艺标准图

图片

图片

图片

3、预控措施

图片





二、桩基



1、工艺流程关联图

图片

2、主控标准
①当桩顶设计标高与施工场地标高相同时,或桩基施工结束后,有可能对桩位进行检查时,桩基工程的验收应在施工结束后进行。
②当桩顶设计标高低于施工场地标高,送桩后无法对桩位进行检查时,对打入桩可在每根桩桩顶沉至场地标高时,进行中间验收,待全部桩施工结束,承台或底板开挖到设计标高后,再做最终验收。对灌注桩可对护筒位置做中间验收。
③打(压)入桩(预制混凝土方桩、先张法预应力管桩、钢桩)的桩位偏差,必须符合规范要求。斜桩倾斜度的偏差不得大于倾斜角正切值的 15%(倾斜角系桩的纵向中心线与铅垂线间夹角)。
④灌注桩的桩位偏差必须规范要求规定,桩顶标高至少要比设计标高高出 0.5m,桩底清孔质量按不同的成桩工艺有不同的要求执行。每浇筑 50m? 必须有 1 组试件,小于 50m? 的桩,每根桩必须有 1 组试件。
⑤工程桩应进行承载力检验。对于地基基础设计等级为甲级或地质条件复杂,成桩质量可靠性低的灌注桩,应采用静载荷试验的方法进行检验,检验桩数不应少于总数的 1%,且不应少于3 根,当总桩数少于 50 根时,不应少于 2 根。
⑥桩身质量应进行检验。对设计等级为甲级或地质条件复杂,成检质量可靠性低的灌注桩,抽检数量不应少于总数的 30%,且不应少于 20 根;其他桩基工程的抽检数量不应少于总数的20%,且不应少于 10 根;对混凝土预制桩及地下水位以上且终孔后经过核验的灌注桩,检验数量不应少于总桩数的 10%,且不得少于 10 根。每个柱子承台下不得少于 1 根。
⑦对砂、石子、钢材、水泥等原材料的质量、检验项目、批量和检验方法,应符合国家现行标准的规定。

01 锚杆静压桩

1、施工工艺流程

图片

2、施工工艺标准图

图片

图片

图片

3、预控措施

图片


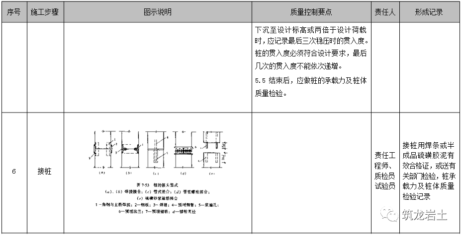
02 钢筋混凝土预制桩

1、施工工艺流程

图片

2、施工工艺标准图

图片

图片

图片

图片

图片

3、预控措施

图片


03 钢桩

1、施工工艺流程

图片

2、施工工艺标准图

图片

图片

图片

3、预控措施

图片


04 混凝土灌注桩

(1)冲击钻成孔灌注桩
1、施工工艺流程

图片

2、施工工艺标准图

图片

图片

图片


(2)回转钻成孔灌注桩
1、施工工艺流程

图片

2、施工工艺标准图

图片

图片

图片

图片

图片


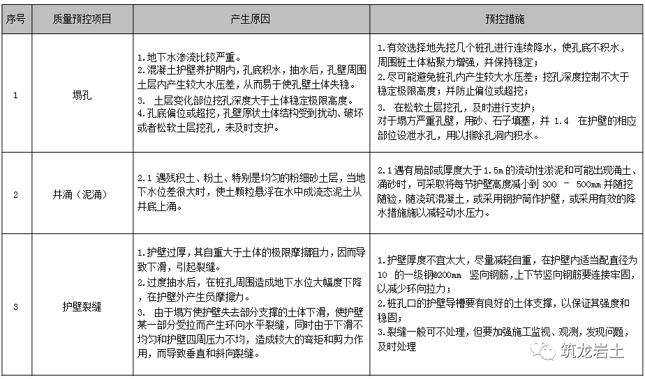
(3)钻孔压浆灌注桩
1、施工工艺流程

图片

2、施工工艺标准图

图片

图片

3、预控措施

图片

图片

内容源于网络,仅作分享使用,如有侵权,请联系删除 

相关资料推荐:

建筑地基与基础工程施工工艺标准

地基与基础工程施工工艺大全完整版

知识点:地基与基础工程施工工艺

这个家伙什么也没有留下。。。

地基基础

返回版块

12.11 万条内容 · 718 人订阅

猜你喜欢

阅读下一篇

环墙设备基础

设备基础什么时候用环墙基础,什么时候用整体浇筑的混凝土基础。是不是与设备的直径有关系,例如7m直径的设备如果做成环墙基础形式,内部用垫层填充,如下图:GB50473-2008 钢制储罐地基基础设计规范第15页;而采用整体混凝土浇筑相比会节省混凝土用量,达到经济的目的,这个是采用环墙基础还是整体浇筑是不是跟设备直接有关系,在那本规范有提到?还是说跟别的因素有关,那么这个因素是什么?有没有明白的来回答一下。

回帖成功

经验值 +10