什么是地震
地震是地壳快速释放能量过程中造成的地面震动,是一种危害和影响巨大的自然灾害,我国是世界上地震灾害比较严重的国家之一。
世界上发生的地震大部分属于构造地震。构造运动使岩石发生变形当变形积累到一定程度时岩石土壤发生破裂或者错位长期积累起来的能量急剧释放出来并以地震波的形式向四面八方传播出去就会形成地震。
地震构造示意
地震构造示意图?
地震震级与烈度
地震的大小用震级表示,释放能量越大,震级越高,一次地震,只有一个震级。5级以上造成破坏,7级以上破坏极大。对地表和建筑物等破坏强弱的程度,用烈度表示。一次地震,可以有多个烈度。
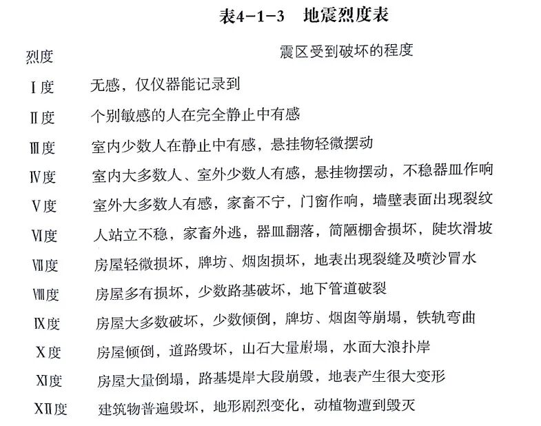
地震烈度表?
什么是地震波
地震波:地震的能量以波动的方式向外传播。
地震波类型主要分为两种,一种是面波,一种是体波。
面波只在地表传递,体波能穿越地球内部。地震体波,分为纵波(P波)和横波(S波)。

质点振动方向与地震波传播方向平行叫纵波(P波)质点振动方向与地震波传播方向垂直叫横波(S波)
地震波?
动图展示?
地震发生的原因是什么?
板块边界是地球上最主要的地震分布带,板块内部大大小小的断层活动带也是地震的主要发生地带。

世界板块分布图?
世界地震主要集中分布于三个地带
世界地震带分布示意图?
①环太平洋地震带,位于太平洋板块与周边板块的交接地带;
②地中海—喜马拉雅地震带,位于欧亚板块与非洲板块、印度洋板块的碰撞地带;
③大洋中脊地震带,位于板块的拉张边界上。

喜马拉雅山形成示意图?
全球地震带分布图?
地震岩土工程问题
砂土液化
饱水砂土在地震、动力荷载或其它外力作用下,受到强烈振动而丧失抗剪强度,使砂粒处于悬浮状态,致使地基失效的作用或现象称为砂土液化(sand liquefaetion)或振动液化。地震导致砂土液化往往是区域性的,可使广大地域内的建筑物遭受毁坏。
砂土液化引起的破坏主要有四种:
①涌砂:涌出的砂掩盖农田,压死作物,使沃土盐碱化、砂质化,同时造成河床、渠道、径井筒等淤塞,使农业灌溉设施受到严重损害。
②地基失效:随粒间有效正应力的降低,地基土层的承载能力也迅速下降,甚至砂体呈悬浮状态时地基的承载能力完全丧失。建于这类地基上的建筑物就会产生强烈沉陷、倾倒以至倒塌。日本新潟1964年的地震引起的砂土液化,由于地基失效使建筑物倒塌2130所,严重破坏6200所,轻微破坏31000所。1976年唐山地震时,天津市新港望河楼建筑群,因地基失效突然下沉38cm,倾斜度达30%。
③滑塌:由于下伏砂层或敏感粘土层震动液化和流动,可引起大规模滑坡。如1964年阿拉斯加地震,安科雷奇市就因敏感粘土层中的砂层透镜体液化而产生大滑坡。这类滑坡可以产生在极缓、甚至水平场地。
④地面沉降及地面塌陷:饱水疏松砂因振动而变密,地面也随之而下沉。低平的滨海湖平原可因下沉而受到海湖及洪水的浸淹,使之不适于作为建筑物地基。地下砂体大量涌出地表,使地下的局部地带被掏空,则往往出现地面局部塌陷。例如1964年阿拉斯加地震时,波特奇市即因震陷量大而受海潮浸淹,迫使该市迁址。还有文章开头因唐山地震宁河县富庄全村变为池塘。
软土震陷
在工程中,常见的软土通常处于软塑或流塑状态,并具有蠕变性、触变性等特殊工程地质性质,当地震发生时,软土地基在地震荷载作用下瞬间内出现突发性超量沉陷,以及不均匀沉降,即软土震陷。强烈地震时软土发生震陷,不仅被科学实验和理论研究证实,而且在宏观震害调查中,也证明它的存在,但研究成果尚不够充分,较难进行预测和可靠的计算。
显而易见,软土震陷的判别可认为是软土的判别和其震陷性判别两部分,即软土是否具有震陷可能性。同时,对于震陷性的软土给出震陷量或震陷危害性大小。
滑坡和坍塌与堰塞湖
我国关于地震诱发滑坡灾害的记载可以追溯到周朝。据《国语·周语》和《史记·周本纪》记载:“幽王二年,西周三川皆震,……是岁也,三川竭,岐山崩。幽王乃灭,周乃东迁。”描述了公元前780年岐山6~7级地震诱发大量滑坡,堵塞泾河、渭河以及洛河流域形成堰塞湖,导致“三川”竭流的史实。
正如周朝大夫伯阳父所说“夫国必依山川,山崩川竭,亡之徵也”,可见一次地震滑坡灾害甚至可以影响一个王朝的兴衰。
地震对滑坡的作用在于,触发滑坡的滑动,促进滑坡的形成。其表现在以下2个方面:
1.地震力的作用,使斜坡体承受的惯性力发生改变,触发了滑动。
2.地震力的作用,造成地表变形和裂缝的增加,减低了土石的力学强度指标,引起了地下水位的上升和径流条件的改变;进一步创造了滑坡的形成条件。
地震触发和促进的作用,造成了两种类型的滑坡。一方面,由于地震的触发作用,震时出现大量的滑坡;另—方面,地震使斜坡产生新的破坏,促使滑坡的形成,继地震后陆续发生,称为后发性滑坡。
地震滑坡活动与地震震级与烈度具有明显的关系。根据以往几次强震调查和近年多次强震调查统计。滑坡多发生在七度及其以上地区。仅在特殊情况下,六度区发生滑坡和崩塌。一般地说,5级左右的地震可以诱发滑坡;5级的地震其诱发滑坡的区域可达l00多平方公里。8级以上的地震,诱发的滑坡的区域可达几万平方公里。在相同条件下,地震震级越大,诱发滑坡的面积也越大。
在河流附近,山体滑坡堵塞河道引发堰塞湖。
岩土结构失效与破坏
地震在土体和岩土结构中传播时,是岩土结构产生不规则的往复振动和激烈的变形,结构在地震时发生位移、速度、加速度等方面的响应,机构内部发生很大的内力/应力和变形,当它们超过了材料和构件的各项极限值后,结构将出现各种不同程度的破坏现象。比如挡土墙断裂、锚杆失效,基坑围护结构倾斜破坏、地下室或者地铁车站混凝土破损、钢筋屈服等。
内容源于网络,仅作分享使用,如有侵权,请联系删除
相关资料推荐:
知识点:地震岩土知识
0人已收藏
0人已打赏
免费5人已点赞
分享
岩土工程
返回版块1.59 万条内容 · 390 人订阅
阅读下一篇
支护形式如何选?一文读懂基坑支护选型图文来自:东南岩土 基坑支护工程是指在基坑开挖时,为了保证坑壁稳定,保护主体地下工程施工时的安全以及周围环境不受损害所采取的工程措施。一般基坑支护形式的选取主要取决于基坑挖深、场地条件、周边环境(邻近既有建构筑物、市政道路、管线)、场地水文地质条件、项目工期要求等因素,应综合分析合理选取。 一般同等条件下支护形式的造价从低至高依次为:放坡开挖<土钉墙(复合土钉墙)<水泥土重力式挡墙<型钢水泥土搅拌墙(SMW工法)<排桩<地墙
回帖成功
经验值 +10
全部回复(0 )
只看楼主 我来说两句抢沙发