建筑防火设计和消防安全管理中,应秉承安全适用、经济合理之原则,正确处置工业建(构)筑物及其生产、储存、运输物品(物质)的火灾危险性分类,并对症不同的设防标准。
不同物品(物质)的火灾危险性分类,以及生产场所(厂房)和储存场所(仓库)的火灾危险性分类,主要确定于1974版《建筑设计防火规范》(TJ16-74),至今已近50年,理解分类原则,方可适应现代项目之需求。
第一章 火灾危险性分类,发展概述
1956年发布的《工业企业和居住区建筑设计暂行防火标准》(标准-102-56),首次提出生产的火灾危险性分类要求;1975年发布的《建筑设计防火规范》(TJ16-74),明确了生产和储存物品的火灾危险性分类标准(1987版《建筑设计防火规范》进行了局部调整),并沿用至今。
一、1956版《工业企业和居住区建筑设计暂行防火标准》(标准-102-56),根据生产过程中火灾的危险性,将生产的火灾危险性分成五类:
二、1960年版《关于建筑设计防火的原则规定》,基本延续了1956版标准(标准-102-56)的规定。
1956版和1960版的防火标准,均以前苏联《工业企业及居住区建筑设计防火标准》为蓝本制订。
三、1975年发布的《建筑设计防火规范》(TJ16-74),明确了生产的火灾危险性分类要求,并增加了储存物品的火灾危险性分类。
1975年的《建筑设计防火规范》(TJ16-74),明确了生产和储存物品的火灾危险性分类要求,符合我国实际情况,适应了当时生产发展的需要。
四、1987版的《建筑设计防火规范》(GBJ16-87),在《建筑设计防火规范》(TJ16-74)的基础上进行了个别调整,并沿用至今。
第二章 物品(物质)的火灾危险性分类
物品(物质)的火灾危险性分类,是依据物质性质、物态形式、操作条件、环境温度和储存方式等因素,按不同火灾风险等级分类。
物品(物质)的火灾危险性分类,是决定厂房、仓库、构筑物火灾危险性分类的关键要素,合理处置物品(物质)的火灾危险性分类,有利生产、储存和运输管理。
一、物品和物质的概念。
工业建(构)筑物的主要功能,是生产、储存、运输各类工业制品及物品。
在仓库等储存类场所中,储存物的属性清晰,可量化,通常统称为物品。在评定储存类场所的火灾危险性分类时,通常描述为“储存物品的火灾危险性分类”。
在厂房等生产类场所中,可能包括难以量化的中间产物和需要处理或排放的副产物,不便以“物品”相称,通常统称为物质。在评定生产类场所的火灾危险性分类时,通常描述为“使用或生产物质的火灾危险性分类”。
由上可知,物质包含物品,物质的概念更为宽泛,所谓“物品的火灾危险性分类”,其实质是其“组成物质的火灾危险性分类”。
二、主要分类。

三、影响物品(物质)火灾危险性分类的关键要素:
1、物质的物态形式(固态、液态、气态)。
固态、液态、气态是常见的物态形式,对于可燃物来说,这三类物态形式的风险等级是逐步增加的,比如,液态存在流淌风险,蒸发速率大;气态存在闪燃和爆炸风险,等等。
示例:对于丙类可燃物质,当以粉尘(粉末)、纤维、飞屑、雾滴状态悬浮于空气中时,与空气中的氧气有更大接触面积,在一定浓度下可能发生闪燃和爆炸。甚至对于某些不燃性物品(如铝、锌等),在粉末状时同样具备闪燃和爆炸风险。
2、物质的闪点、燃点、自燃点、爆炸下限。
易燃可燃类物质的火灾危险性分类依据,主要有闪点、燃点、自燃点和爆炸下限等。比如,可燃液体的闪点,可燃固体的燃点、自燃点,可燃气体的爆炸下限,等等。
参考专题:火灾危险性分类| 液体闪点、固体燃点(自燃点)、气体爆炸下限!
3、氧化还原性能。
物质的氧化还原性能,直接关系火灾风险等级大小,强氧化剂和强还原剂,可能存在易燃易爆风险。
4、生产工艺条件。
在生产类场所中,火灾危险性分类与生产工艺相关,在一些高温、高压的生产类环境中,可存在不同类型的火灾危险特征。比如,被加热到自燃点以上的密闭设备内的物质,一旦泄漏,就会在空气中自燃,等等。
四、物品(物质)的火灾危险性分类(分项)。
物质的物态形式(固态、液态、气态),闪点、燃点、自燃点,以及氧化还原性能、生产工艺条件等,直接关系火灾危险性大小,分类阐述如下:
1、可燃、易燃液体。(注1)
在可燃易燃液体的生产、操作、储存、运输和安全管理中,通常以闪点温度作为易燃易爆性能的判定指标。
易燃可燃液体的火灾危险性类别,可分为甲、乙、丙三类,以闪点温度28℃、60℃作为分界点。
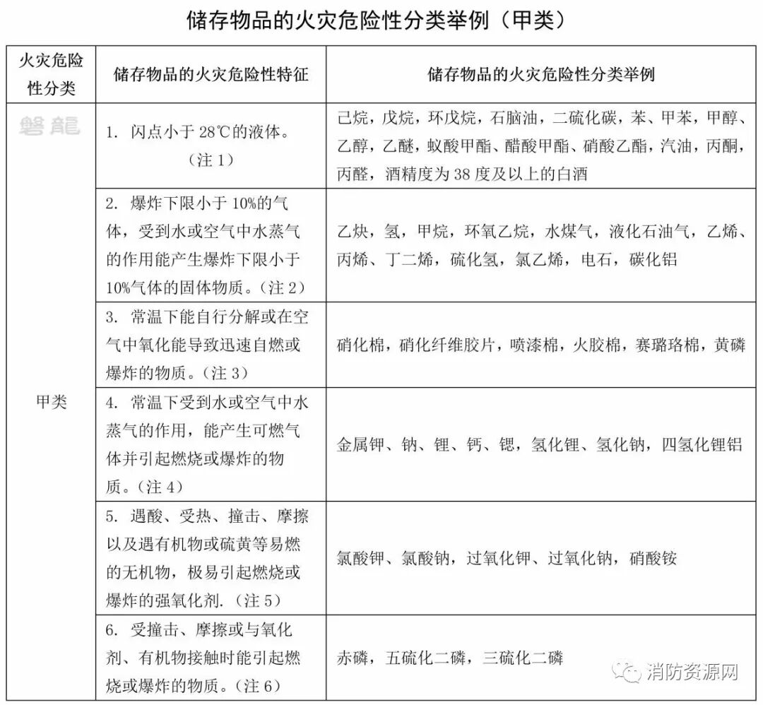
(1)甲类:闪点小于28℃的液体;
(2)乙类:闪点不小于28℃但小于60℃的液体;
(3)丙类:闪点不小于60℃的液体。
可燃液体较为常见,具备较大火灾风险,通常列为第1项,具体分类举例,参生产的火灾危险性分类:甲类(第1项)、乙类(第1项)、丙类(第1项);储存物品的火灾危险性分类:甲类(第1项)、乙类(第1项)、丙类(第1项)。
有关易燃可燃液体的分类方法,参专题:甲.乙.丙类液体,火灾危险性分类原则、发展概述!
2、可燃气体。(注2)
可燃气体又称易燃气体,一旦泄漏易造成爆炸风险,通常以爆炸下限作为火灾危险性分类指标。考虑绝大多数可燃气体的爆炸下限均低于10%,因此将爆炸下限小于10%的气体划为甲类,以最大限度防范可燃气体带来的火灾风险;对于爆炸下限不小于10%的气体,火灾危险性分类为乙类。
具体分类举例,参生产的火灾危险性分类:甲类(第2项)、乙类(第2项);储存物品的火灾危险性分类:甲类(第2项)、乙类(第2项)。
有关可燃气体的火灾危险性分类及爆炸下限,参专题:火灾危险性分类| 液体闪点、固体燃点(自燃点)、气体爆炸下限!
3、能自行分解或在空气中氧化能导致自燃或爆炸的物质。(注3)
(1)自燃点较低的物质:
工作或储存环境温度下,可能引发自燃或爆炸的物质。
(2)能自行分解或在空气中氧化能导致自燃或爆炸的物质:
在工作或储存环境温度下,可自行分解或与空气接触后发生氧化作用,可能导致燃烧或爆炸的物质。
以上2类物质,通常列为甲类(第3项),具体分类举例,参生产的火灾危险性分类:甲类(第3项);储存物品的火灾危险性分类:甲类(第3项)。
(3)具备以上特征,但未达甲类标准的物质,通常列为乙类(第4项)。
乙类第4项是指不属于甲类的易燃固体,这类物质燃点较低,存在燃烧或爆炸的可能,风险较甲类易燃固体低,燃烧速度较慢,但仍可能放出有毒气体,如硫黄、樟脑或松香等的生产。
具体分类举例,参生产的火灾危险性分类:乙类(第4项);储存物品的火灾危险性分类:乙类(第4项)。
4、受到水或空气中水蒸气的作用,能产生可燃气体并引起燃烧或爆炸的物质。(注4)
在工作环境温度下,当物质遇水或空气中的水蒸气发生反应,产生氢气或其它可燃气体时,容易引发燃烧或爆炸,这类物质遇酸或氧化剂通常也会发生剧烈反应,火灾危险性比遇水或水蒸气时更大,比如钾、钠、氧化钠、氢化钙、碳化钙、磷化钙等。
这类物质通常列为甲类(第4项),具体分类举例,参生产的火灾危险性分类:甲类(第4项);储存物品的火灾危险性分类:甲类(第4项)。
注:储存物品的火灾危险性分类中,受到水或空气中水蒸气的作用能产生爆炸下限小于10%气体的固体物质,属于甲类(第2项)。
5、强氧化性物质:(注5)
(1)强氧化剂:
强氧化性物质,往往对于酸、碱、热敏感,撞击、摩擦、催化或与易燃品、还原剂等接触后能迅速分解,易发生燃烧或爆炸,如氯酸钠、氯酸钾、过氧化氢、过氧化钠等。
遇酸、受热、撞击、摩擦、催化以及遇有机物或硫黄等易燃的无机物,极易引起燃烧或爆炸的强氧化剂,列为甲类(第5项),具体分类举例,参生产的火灾危险性分类:甲类(第5项);储存物品的火灾危险性分类:甲类(第5项)。
(2)不属于甲类的强氧化剂。
这类物质比甲类(第5项)的性质稳定些,但遇热、还原剂、酸、碱等仍能分解产生高热,遇其他氧化剂也能分解发生燃烧甚至爆炸,如过二硫酸钠、高碘酸、重铬酸钠、过醋酸等。
这类物质通常列为乙类(第3项),具体分类举例,参生产的火灾危险性分类:乙类(第3项);储存物品的火灾危险性分类:乙类(第3项)。
6、受撞击、摩擦或与氧化剂、有机物接触时能引起燃烧或爆炸的物质。(注6)
这类物质的燃点较低易燃烧,受热、撞击、摩擦或与氧化剂接触能引起剧烈燃烧或爆炸,燃烧速度快,燃烧产物毒性大,如赤磷、三硫化二磷等的生产。
这类物质通常列为甲类(第6项),具体分类举例,参生产的火灾危险性分类:甲类(第6项);储存物品的火灾危险性分类:甲类(第6项)。
7、在密闭设备内操作温度不小于物质本身自燃点的生产。(注7)
生产中的物质在密闭设备内进行,被加热到自燃点以上,因设备内没有助燃气体,所以不会燃烧,一旦设备或管道泄漏,就会在空气中自燃。
这种情形仅出现在生产场所,列为甲类(第7项),具体分类举例,参生产的火灾危险性分类:甲类(第7项)。
8、助燃气体。(注8)
助燃气体本身不能燃烧(如氧气),但在有火源的情况下,如遇可燃物会加速燃烧,甚至有些含碳的难燃或不燃固体也会迅速燃烧。
助燃气体列为乙类(第5项),具体分类举例,参生产的火灾危险性分类:乙类(第5项);储存物品的火灾危险性分类:乙类(第5项)。
9、能与空气形成爆炸性混合物的浮游状态的粉尘、纤维、闪点不小于60℃的液体雾滴。(注9)
可燃物质的粉尘、纤维、雾滴悬浮在空气中,与氧气有更大接触面积,一定浓度下可引发闪燃和爆炸,比如煤粉、面粉、谷物粉尘等,实际上,镁、铝、锌等金属粉尘,同样可以引发燃烧爆炸。
这种情形仅出现在生产场所,列为乙类(第6项),具体分类举例,参生产的火灾危险性分类:乙类(第6项)。
10、常温下与空气接触能缓慢氧化,积热不散引起自燃的物品。(注10)
漆布、油布、油纸、油绸及其制品等,接触空气可缓慢氧化发热,当采用堆放等通风不良的储存方式时,积热不散可能引发火灾,这类场所通常列为乙类。
这种情形主要出现在储存场所,列为乙类(第6项),具体分类举例,参储存物品的火灾危险性分类:乙类(第6项)。
11、可燃液体。(注11)
本条所述的可燃液体,是指闪点大于60℃的可燃液体,这类液体受到火焰或高温作用时燃烧,火源移走后仍能持续燃烧(不少于5s),比如闪点大于60℃的柴油、动物油、植物油等,可熔化的可燃固体也应视为丙类液体,如石蜡、沥青等。
这类可燃液体列为丙类(第1项),具体分类举例,参生产的火灾危险性分类:丙类(第1项);储存物品的火灾危险性分类:丙类(第1项)。
12、可燃固体。(注12)
本条所述的可燃固体,是指物质的燃点较高,在空气中受到火焰或高温作用时能够着火或微燃,当火源移走后仍能持续燃烧或微燃,比如木料、棉花、橡胶等。
这类可燃物质列为丙类(第2项),具体分类举例,参生产的火灾危险性分类:丙类(第2项);储存物品的火灾危险性分类:丙类(第2项)。
13、难燃性物品。(注13)
这类物质受到火焰或高温作用时难着火、难微燃、难碳化,当火源移走后燃烧或微燃立即停止。
难燃性物质列为丁类,具体分类举例,参生产的火灾危险性分类:丁类(第3项);储存物品的火灾危险性分类:丁类。
14、不燃性物品。(注14)
这类物质受到火烧时,不着火、不微燃、不碳化,不会引起火灾。
不燃性物质列为戊类,具体分类举例,参生产火灾危险性戊类;储存物品的火灾危险性戊类。
第三章 厂房的火灾危险性分类
厂房属于生产类场所,厂房的火灾危险性分类,通常是指生产的火灾危险性分类,是依据生产中使用或产生的物质性质及其数量等因素,按不同火灾风险等级分类分项。
一、主要分类及分项。
与物品(物质)的火灾危险性分类对应,生产的火灾危险性分类,也可分为甲、乙、丙、丁、戊类,其中,甲、乙、丙、丁类又依据风险特征分为不同的项。

同一火灾危险性分类的生产场所,火灾风险等级相近,同类同项的生产场所,风险特征相似。示例:火灾危险性为甲类的生产场所,均为易燃易爆场所,依据不同的火灾危险性特征,可分为7项,其中,第1项为易燃液体,第2项为可燃气体,第3项主要为易氧化和自燃点较低的物质,第4项主要为与水(水蒸气)发生反应并产生可燃气体的物质,第5项主要为强氧化剂物质,等等。
二、影响生产火灾危险性分类的关键要素。
物品(物质)的火灾危险性分类,是决定厂房火灾危险性分类的关键要素,物品(物质)在生产中的物态形式(固态、液态、气态),闪点、燃点、自燃点,以及氧化还原性能、生产工艺条件等,直接关系火灾危险性大小。
在确定生产物质的火灾危险性分类时,应关注以下要素:
1、应关注生产过程中各环节物质的火灾危险性,包括原材料、中间产物、副产物、成品等。
2、应关注生产操作条件是否会改变物质的性质,比如,生产操作环境是否超过物质的闪点、自燃点等。
3、应关注生产操作条件是否会改变物质的状态,比如,生产操作中,是否出现可燃性粉尘(粉末)、 纤维、飞屑、雾滴、蒸气等。
4、需要说明的是,即使同一产品,不同生产工艺的中间产物、副产物和操作条件可能不一样,对应的火灾危险性分类也可能不一样,应酌情处置。
三、分类列表-生产的火灾危险性。
现行规范中,根据生产中使用或产生的物质性质及其数量等因素,将生产的火灾危险性分为甲、乙、丙、丁、戊类,其中,甲、乙、丙、丁类又依据不同的风险特征分为不同的项,列示如下:

说明:
注1~注14,参本文第二章解读。
注15:不燃性物品的加工(炼钢、炼铁、热轧或制造玻璃制品等)。
注16:固定设备的高温作业(锅炉、石灰焙烧、高炉车间等)。
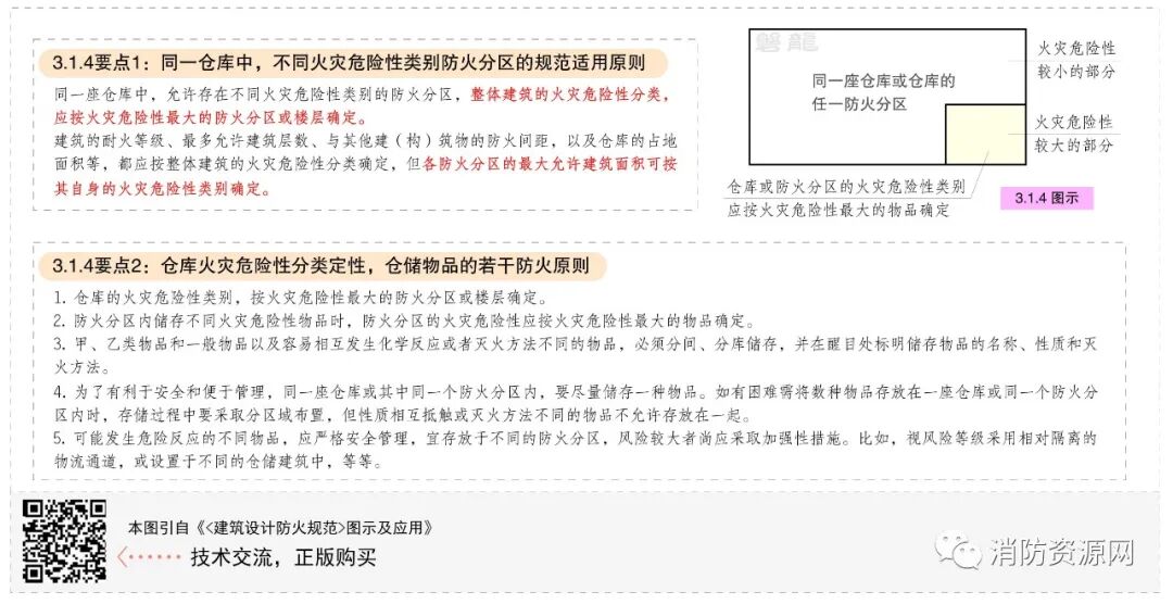
四、分类原则:同一座厂房或厂房的任一防火分区内有不同火灾危险性生产时,厂房或防火分区内的火灾危险性类别应按火灾危险性较大的部分确定。

当符合下述条件之一时,可按火灾危险性较小的部分确定:
1、火灾危险性较大的生产部分占本层或本防火分区建筑面积的比例小于5%或丁、戊类厂房内的油漆工段小于10%,且发生火灾事故时不足以蔓延至其他部位或火灾危险性较大的生产部分采取了有效的防火措施,可按火灾危险性较小的部分确定。
有的生产过程中,使用或产生易燃、可燃物质的数量很少,即使气体全部释放或可燃液体全部气化也不会在厂房内的任何部位达到爆炸极限,即使可燃物全部燃烧也不会引发建筑物火灾,则可按火灾危险性较小的部分确定。比如,机械修配厂或修理车间,虽然使用少量的汽油等甲类溶剂清洗零件,但不会因此产生爆炸,也不会引发厂房火灾,所以该厂房可不按甲类厂房处理,仍可按戊类定性,等等。

1、厂房或实验室内单位容积的最大允许量。(注17)
在实验室或非甲、乙类厂房内,使用甲、乙类火灾危险性物品的总量同其室内容积之比,应小于单位容积的最大允许量,即:

注:本公式的物品总量为重量(kg),当为液体或气体时,应转换为体积单位(L)。
下面,按甲、乙类危险物品的气态、液态、固态三种情况,分别说明该数值的确定原则:
(1)可燃气体:
当室内使用的可燃气体同空气所形成的混合气体浓度小于爆炸下限的5%时(假设全部释放状态),可不按甲、乙类火灾危险性划分。
一般,可燃气体的一级报警设定值不大于爆炸下限(LEL)的25%,本规范采用5%是参考了前苏联消防法规的规定,同时考虑了扩散不均匀的风险:在空间较大的厂房及实验室内,可燃气体的扩散是不均匀的,存在局部浓度超标的危险,拟定这个局部空间占整体空间的20%,则有:25%×20%=5%。
甲、乙类气体的种类较多,单位容积的最大允许限量有别(比如,乙炔为0.75L/m?,甲烷为2.5L/m?,等等),不可能一一列出,因此采用几种代表性气体的平均值:对于爆炸下限小于10%的甲类可燃气体,取1L/m?;对于爆炸下限不小于10%的乙类可燃气体,取5L/m?。
(2)助燃气体:
助燃气体(如氧气、氯气、氟气等)单位容积的最大允许量,参考了日本和前苏联等国家的消防法规规定。
(3)甲、乙类液体:
当甲、乙类液体全部挥发并弥撒至空间,与空气所形成的混合气体浓度小于爆炸下限的5%时,可不按甲、乙类火灾危险性划分。
对于甲、乙类液体,单位体积(L)全部挥发后的气体体积,可参考美国消防协会《美国防火手册》(Fire Protection Handbook,NFPA),按下式进行计算:

式中:V ——气体体积(L)
B ——液体的相对密度
M ——挥发性气体的相对密度
(4)甲、乙类固体(包括粉状):
对于金属钾、钠,黄磷、赤磷、赛璐珞板等固态甲、乙类火灾危险性物品和镁粉、铝粉等乙类火灾危险性物品,其单位容积的最大允许量,是参照了国外有关消防法规的规定。
2、厂房或实验室内最大允许存放的总量。(注18)
对于容积较大的空间,按“单位容积的最大允许量”确定的允许用量,如集中放置,仍然存在较大风险。因此,有必要规定最大允许存放总量,总量指标的确定,参照了美国、日本及前苏联等国家的消防法规规定,也结合了我国消防设备的灭火能力。比如,汽油、丙酮、乙醚等甲类液体的最大允许总量为100升,就是参考最大规格手提式干粉灭火器(8kg)所能控制的汽油量确定。注:干粉灭火器灭火能力的参考标准为《手提式灭火器通用技术条件》(GB4351-84),与现行标准有别。
对于因生产需求,需要突破最大允许存放总量的情形,应均匀分散布置,确保不存在火灾和爆炸风险,并应确保“单位容积的最大允许量”满足要求。
3、防火处置措施。
当按火灾危险性较小的部分确定火灾危险性分类时,应采取切实可靠的保障措施,主要包括以下方面:
(1)防范火灾扩散或蔓延风险:
甲、乙类火灾危险性物品应远离可燃物,尤其在丙类厂房,应有足够的防火隔离带或采取防火分隔措施。
(2)合理配置消防设施:
最大允许存放总量的确定,应结合消防设备的灭火能力确定,在甲、乙类火灾危险性物品附近,应配置合适的灭火设施,配置用量应酌危险物品的存放总量确定,比如,最大允许用量为100L的甲类液体场所,可配置不少于2具的干粉灭火器(每具不小于5kg),对于适宜用水扑救的场所,尚宜加强消火栓和软盘卷盘等灭火设施。
仓库属于储存类场所,仓库火灾危险性分类,通常是指储存物品的火灾危险性分类,是依据储存物品的性质和储存物品中的可燃物数量等因素,按不同火灾风险等级分类分项。
一、主要分类及分项。
与物品(物质)的火灾危险性分类对应,储存物品的火灾危险性分类,也可分为甲、乙、丙、丁、戊类,其中,甲、乙、丙类又依据风险特征分为不同的项。

同一火灾危险性分类的物品,火灾风险等级相近,同类同项的物品,风险特征相似。示例:火灾危险性为甲类的储存场所,均为易燃易爆场所,依据不同的火灾危险性特征,可分为6项,其中,第1项为易燃液体,第2项为可燃气体,第3项主要为易氧化和自燃点较低的物质,第4项主要为与水(水蒸气)发生反应并产生可燃气体的物质,第5项主要为强氧化剂物质,等等。结合生产的示例可知,物态相同的同一物质,生产和储存场所的火灾危险性分类相同,分项高度相似。
现行规范中,根据储存物品的性质和储存物品中的可燃物数量等因素,将储存物品的火灾危险性分为甲、乙、丙、丁、戊类,其中,甲、乙、丙类又依据不同的风险特征分为不同的项,列示如下:
三、仓库的火灾危险性分类原则。
1、同一座仓库或仓库的任一防火分区内储存不同火灾危险性物品时,仓库或防火分区的火灾危险性应按火灾危险性最大的物品确定。


第五章 构筑物的火灾危险性分类
通常情况下,构筑物的火灾危险性分类,以储存或运输物品的火灾危险性分类确定。
第六章 同与异-生产、储存物品的火灾危险性分类
大部分情况下,相同物态形式的同一物质,生产和储存物品的火灾危险性分类相同,分项相近。但是,除戊类场所外,即使是同类同项同规模的生产和储存物品,后者的火灾负荷大于前者,本质上,两者分属于不同类别建筑的火灾危险性分类,适应规范有别,不能混用。
一、生产和储存物品的火灾危险性,分类之同。
1、生产和储存物品的火灾危险性类别相同,分项相近:
依据易燃易爆、可燃、难燃、不燃等火灾危险性特征,生产和储存物品的火灾危险性分类,均可分为甲、乙、丙、丁、戊类。
大部分情况下,相同物态形式的同一物质,火灾危险性分类是明确的,同时适应生产和储存物品,不同物质及物态形式的火灾危险性分类,可参本文第一章理解。
实际上,相同物态形式的同一物质,在生产和储存物品的分项特征也大多相近,比如,甲、乙类的生产和储存物品,通常属于易燃易爆,其中,第1项对应易燃液体,第2项对应可燃气体,第3项对应易氧化和自燃点较低的物质,第4项对应与水(水蒸气)发生反应并产生可燃气体的物质,第5项对应强氧化剂物质,等等。有关生产和储存物品的火灾危险性分类对比,参本章第三节对比表。
2、生产和储存物品的火灾危险性分类,确定原则相近:
厂房和仓库的火灾危险性分类,均以其生产或储存的最高火灾危险性等级的物品(物质)确定,大部分情况下,相同物态形式的同一物质,其对应的生产或储存物品场所的火灾危险性类别是一致的,比如,使用甲类物品的厂房和储存甲类物品的仓库,两者的火灾危险性均定性为甲类;使用乙类物品的厂房和储存乙类物品的仓库,两者的火灾危险性均定性为乙类,等等。
二、生产和储存物品的火灾危险性,分类之异。
1、即使同类同项的生产和储存类场所,本质上仍分属于不同类别建筑的火灾危险性分类,火灾负荷不同,适应规范有别,不能混用。
除戊类场所外,即使是同类同项同规模的生产场所和储存场所,后者的火灾负荷大于前者,本质上,两者分属于不同类别建筑的火灾危险性分类,适应规范有别,不能混用。比如,生产场所的甲类(第1项)和储存物品的甲类(第1项),后者有占地面积要求,有更严格的防火分区面积、防火间距要求等。
2、生产类场所中,存在更多的分类特征:
(1)在生产类场所中,火灾危险性分类与生产工艺相关,在一些高温、高压的生产类环境中,可存在不同类型的火灾危险特征。
示例1:被加热到自燃点以上的密闭设备内的物质,一旦泄漏,就会在空气中自燃,这种情形仅出现在生产场所,列为甲类(第7项)。
示例2:在火灾危险性分类为丁类的生产类场所中,存在赤热表面、火花、火焰等加工条件的不燃性物品,可能列为丁类(第1项),存在密闭设备燃烧的锅炉、石灰焙烧、高炉车间等,可能列为丁类(第2项),等等。
实际上,即使同一产品的不同生产工艺,也可能存在不同的生产条件,不同的原材料、中间产物或副产物,都可能影响火灾危险性分类。
(2)在生产类场所中,存在更多的物态形式,可能导致不同的火灾危险特征。
示例:悬浮在空气中的可燃性粉尘、纤维、雾滴等,与空气中的氧气有更大接触面积,一定浓度下可引发闪燃和爆炸,这类场所通常列为乙类(第7项),比如:铝粉或镁粉厂房,铝、锌等金属制品的抛光部位,煤粉厂房、面粉厂的碾磨部位、谷物筒仓的工作塔,等等。而在常规的储存类场所中,煤粉、面粉、谷物等通常不会发类似情况,可列为丙类(第2项),成块的铝、锌等金属制品,更属于不燃性物品,可列为戊类,等等。
(3)在生产类场所中,当生产过程中使用或产生易燃、可燃物的量较少,不足以构成爆炸或火灾危险时,可按火灾危险性较小的部分确定。
具体规则,参本文第三章理解。
3、储存类场所中,储存条件和包装物可能改变分类特征:
(1)在储存物品中,常温下与空气接触能缓慢氧化,积热不散引起自燃的物品,通常列为乙类(第6项)。
示例:接触空气可缓慢氧化发热的漆布、油布、油纸、油绸及其制品等,当采用堆放等储存方式时,积热不散可引发火灾,通常列为乙类(第6项)。而在生产类场所中,这类物品只要不出现大量堆放和集热不散的情况,就可定性为丙类(第2项)。
(2)在丁、戊类储存物品中,火灾危险性分类与可燃包装物相关。
丁、戊类储存物品仓库的火灾危险性,当可燃包装重量大于物品本身重量1/4或可燃包装体积大于物品本身体积的1/2时,应按丙类确定。但在丁、戊类的生产类场所中,通常无需考虑包装物影响。
三、生产、储存物品的火灾危险性,分类分项对比一览表。
来源:消防资源网
知识点: 火灾危险性分类
0人已收藏
0人已打赏
免费3人已点赞
分享
建筑规范
返回版块34.61 万条内容 · 519 人订阅
回帖成功
经验值 +10
全部回复(0 )
只看楼主 我来说两句抢沙发