平流式二沉池是沉淀池的一种类型。池体平面为矩形,进口和出口分设在池子的两端。池的长宽比不小于4,有效水深一般3~4m,池子的前部的污泥设计。平流式沉淀池沉淀效果好,使用较广泛,但占地面积大。常用于处理水量大于15000立方米/天的污水处理厂。
平流式二沉池有进水区、沉淀区、出水区和污泥区(积泥区和排泥区)四部分组成。进水区的作用是使水流均匀分布在整个断面上,尽可能减少扰动。沉淀区中,要降低沉淀池中水流的Re数和提高水流的Fr数,设法减少水力半径,采用导流墙,对平流式沉淀池进行纵向分格等,均可减小水力半径,改善水流条件。
沉淀后出水应尽量在出水区均匀流出。及时排出沉于池底的污泥是使沉淀池工作正常,保证出水水质的一项重要措施。污泥区和清水之间应该有一个缓冲区,其深度可取0.3-0.5m,以减轻水流对存泥的搅动。也为存泥留有余地。
运行中平流式二沉池的异常情况及对策如下:
一、异常问题及解决对策!
一、出水带有细小悬浮污泥颗粒
原因:
1、因短流而减少了停留时间,使絮体在沉降前即流出;
2、活性污泥过度曝气;
3、水力超负荷;
4、因操作或水质关系产生针状絮体。
对策:
1、减少水力负荷;
2、调整出水堰的水平,以防止产生短流;
3、投加化学絮凝剂;
4、调节曝气池中运行的工艺,改善污泥的性质。
二、污泥块状上浮
污泥结块、堆积并引起污泥解絮,泥升至表面。
对策:
1、更经常、更频繁地从沉淀池排放污泥;
2、更换损坏的刮泥板;
3、将粘附在二沉池内壁及部件上的污泥用刮板刮去。
三、出水堰脏
原因:
因固体物积累、粘附和(或)藻类长在堰板上。
对策:
1、经常和彻底地擦洗与废水接触的所有表面;
2、先加氯后在擦洗。
四、污泥管道堵塞
原因:
管道中流速低,重物含量高。
对策:
1、疏通沉积的物质;
2、用水、气等反冲堵塞的管线;
3、较经常地泵送污泥;
4、改进污泥管线。
五、短流
原因:
1、水力超负荷;
2、出水堰不平;
3、设备失去功能;
4、污泥或砾石过多地积累,因此减少了停留时间。
5、风的影响
对策:
1、减少流量;
2、调整出水堰水平;
3、修理或更换损坏的进泥和刮泥装置;
4、避免风的影响;
5、去除沉积的过量固体物。
六、刮泥器扭力过大
因刮泥器上承受负荷过高所致。
对策:
1、定期放空水并检查是否有砖、石和松动的零件卡住刮泥板;
2、及时更换损坏的环子、刮泥板等部件;
3、当二沉池表面结冰时应破冰;
4、减慢刮泥器的转速。
七、二沉池出水溶解氧偏低或偏高
原因:
1、 活性污泥在二沉池停留时间过长,污泥中好氧微生物继续消耗氧,导致二沉池出水中溶解氧下降。
2、吸(刮)泥机工作状况不好,造成二沉池局部污泥不能及时回流,部分污泥在二沉池停留时间过长,污泥中好氧微生物继续消耗氧,导致二沉池出水中溶解氧下降。
3、水温突然升高,使好氧微生物生理活动耗氧量增加、局部缺氧区厌氧微生物活动加强,最终导致二沉池出水中溶解氧下降。
4、曝气池进水有机负荷偏低或曝气池充氧量偏大。
5、曝气池混合液中毒,微生物无法利用水中溶解氧也有可能造成二沉池出水溶解氧过高。
对策:
1、加大回流污泥量,缩短停留时间。
2、及时修理吸(刮)泥机,使其恢复正常工作状态。
3、设法延长污水在均质调节等预处理设施中的停留时间,充分利用调节池的容积使高温水打循环,或通过加强预曝气促进水分蒸发来降低温度。
4、采取从调节池多调水,提高进水负荷的办法,或采取减少运转风机台数,降低充氧量的办法。
5、查明有毒物质的来源并予以排除。
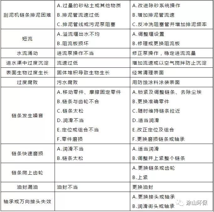
二、运行中异常现象汇总

推荐资料(点击文字跳转):
知识点:平流式二沉池的异常问题
0人已收藏
0人已打赏
免费0人已点赞
分享
水处理
返回版块43.13 万条内容 · 1505 人订阅
阅读下一篇
传统活性污泥法曝气池的形式比较传统的活性污泥法通常由曝气池、沉淀池、污泥回流和剩余污泥排出系统组成。传统法的曝气池有以下几种工艺形式。 (1)传统推流式 污水和回流污泥从池前端流入,呈推流式至池末端流出,进口处有机物浓度高并沿池长逐渐降低,需氧量也是沿池长降低的。活性污泥经历了一个生长周期,处理效果较好。 该工艺成熟,与完全混合工艺相比,能更有效地去除氨氮。 (2)完全混合式
回帖成功
经验值 +10
全部回复(1 )
只看楼主 我来说两句 抢板凳整理总结的比较全面,值得学习,谢谢楼主分享。
回复 举报