土木在线论坛 \ 建筑设计 \ 中国建筑史 \ 古建筑墙体墙体的立面形式

古建筑墙体墙体的立面形式

发布于:2022-09-29 16:34:29 来自:建筑设计/中国建筑史 [复制转发]

墙体的不同表现形式


(1)平面形式,有:直墙、曲墙(罗圈墙)、八字墙、折线形墙

图片

(2)立面形式,有:云墙、花墙、迭落墙、爬山墙、罗汉墙。

图片

(3)按照不同的功能与用途划分,有院墙、影壁、挡土墙与迎水墙、女儿墙与护身墙、城墙、宇墙、夹壁墙、金刚墙等。

图片

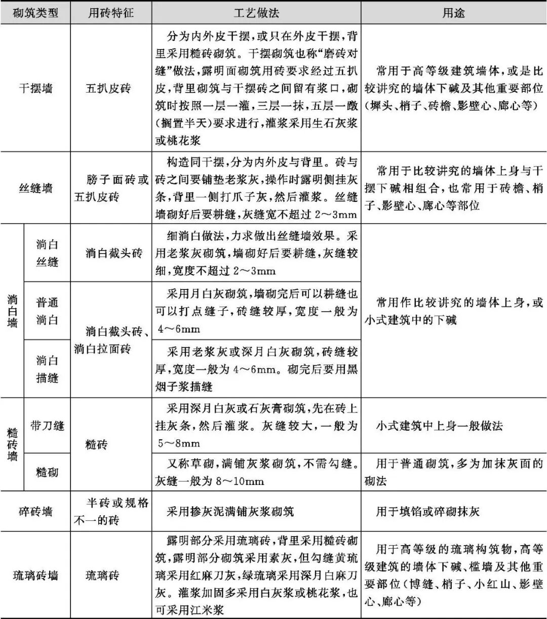
砖墙的砌筑类型及其工艺做法

图片      


图片

墙体立面形式


知识点:古建筑墙体墙体的立面形式

某经典古建筑cad设计立面建筑图


全部回复(0 )

只看楼主 我来说两句抢沙发
这个家伙什么也没有留下。。。

中国建筑史

返回版块

5.15 万条内容 · 173 人订阅

猜你喜欢

阅读下一篇

解读岭南建筑的前世今生

古代岭南 原为百越民族所居 地广人稀 部落分散  互不统属 秦始皇一统中原后 筑起富丽的阿房宫 ▲ 阿房宫图 而彼时百越人 僻处于深山峒溪 建筑仍为干栏式、半地穴式 等简易制式

回帖成功

经验值 +10