土木在线论坛 \ 建筑结构 \ 地基基础 \ 边坡工程3-侧向岩土压力计算

边坡工程3-侧向岩土压力计算

发布于:2022-09-19 16:21:19 来自:建筑结构/地基基础 [复制转发]

边坡工程3-侧向岩土压力计算

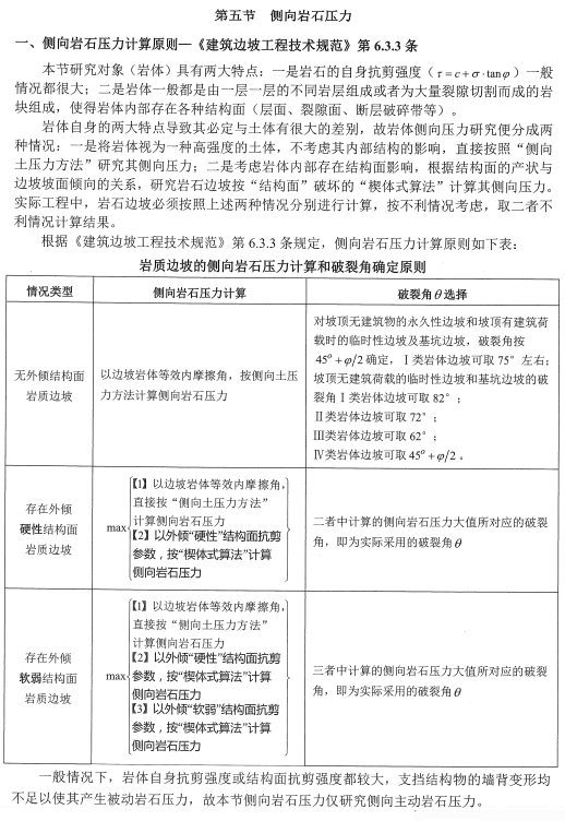
图片

图片

图片

图片

图片

图片

图片

图片

图片

图片

图片

图片

图片

图片

图片

图片

图片

图片

图片

图片

图片

图片

图片

图片

图片

图片

内容源于网络,如有侵权,请联系删除


相关资料推荐:

专门讲解-岩土力学与压力计算

挡土墙主动土压力计算公式


知识点:侧向岩土压力计算

全部回复(0 )

只看楼主 我来说两句抢沙发
这个家伙什么也没有留下。。。

地基基础

返回版块

12.11 万条内容 · 716 人订阅

猜你喜欢

阅读下一篇

边坡工程2-边坡稳定性计算

边坡工程2-边坡稳定性计算 内容源于网络,如有侵权,请联系删除 相关资料推荐: 边坡稳定性分析计算表格Excel 边坡稳定性计算方法的适用条件及分析比较 知识点:边坡稳定性计算

回帖成功

经验值 +10