土木在线论坛 \ 建筑结构 \ 地基基础 \ 地基处理工程2-预压法

地基处理工程2-预压法

发布于:2022-09-19 14:45:19 来自:建筑结构/地基基础 [复制转发]

地基处理工程2-预压法

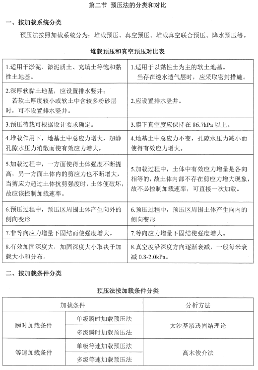
图片

图片

图片

图片

图片

图片

图片

图片

图片

图片

图片

图片

图片

内容源于网络,如有侵权,请联系删除


相关资料推荐:

真空预压法加固软土地基施工图及方案

软土地基和预压法地基处理


知识点:预压法

全部回复(0 )

只看楼主 我来说两句抢沙发
这个家伙什么也没有留下。。。

地基基础

返回版块

12.11 万条内容 · 717 人订阅

猜你喜欢

阅读下一篇

地基处理工程1-换填垫层法

地基处理工程-换填垫层法 内容源于网络,如有侵权,请联系删除 相关资料推荐: 换填垫层法计算书(手算), 换填垫层法静载荷试验探讨 知识点:换填垫层法

回帖成功

经验值 +10