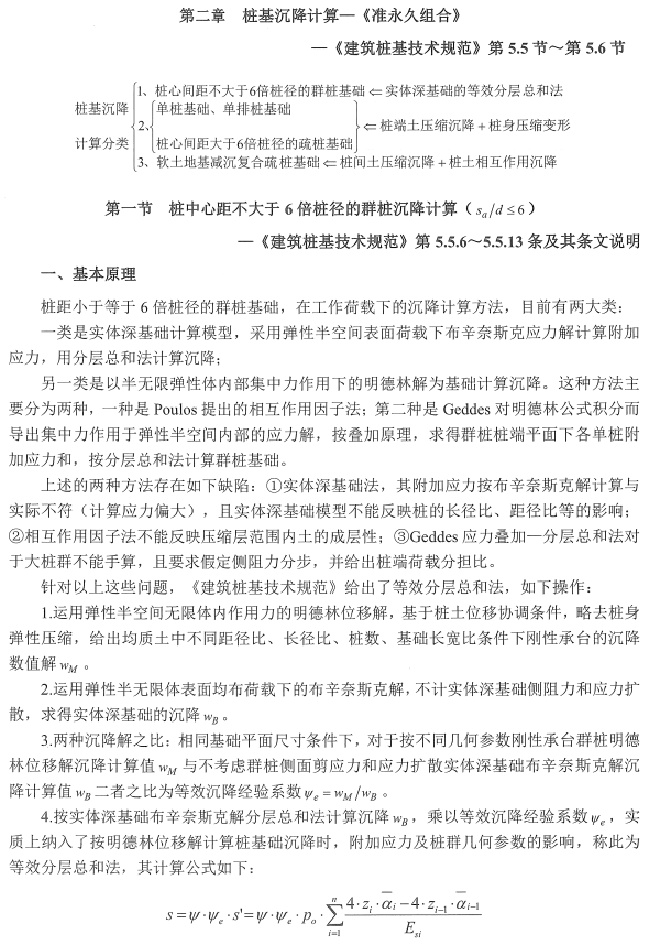
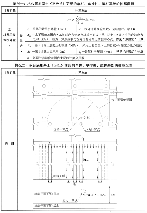
土木在线论坛 \ 建筑结构 \ 地基基础 \ 桩基础8-桩基沉降计算

桩基础8-桩基沉降计算

发布于:2022-09-19 14:35:19 来自:建筑结构/地基基础 [复制转发]

桩基础8-桩基沉降计算

图片

图片

图片

图片

图片

图片

图片

图片

图片

图片

图片

图片

图片


内容源于网络,如有侵权,请联系删除


相关资料推荐:

桩基沉降计算实例

4桩承台桩基沉降计算


知识点:桩基沉降计算

全部回复(0 )

只看楼主 我来说两句抢沙发
这个家伙什么也没有留下。。。

地基基础

返回版块

12.11 万条内容 · 717 人订阅

猜你喜欢

阅读下一篇

桩基础7-桩身承载力验算

桩基础7-桩身承载力验算 内容源于网络,如有侵权,请联系删除 相关资料推荐: PHC管桩桩身承载力及静压桩极限抱压力(最新版) 建筑结构计算表格-桩计算(包括承载力特征值以及承载力抗裂验算) 知识点:桩身承载力验算

回帖成功

经验值 +10