土木在线论坛 \ 建筑结构 \ 岩土工程 \ 岩土工程勘察-地基动力特性测试

岩土工程勘察-地基动力特性测试

发布于:2022-09-19 13:28:19 来自:建筑结构/岩土工程 [复制转发]

岩土工程勘察-地基动力特性测试


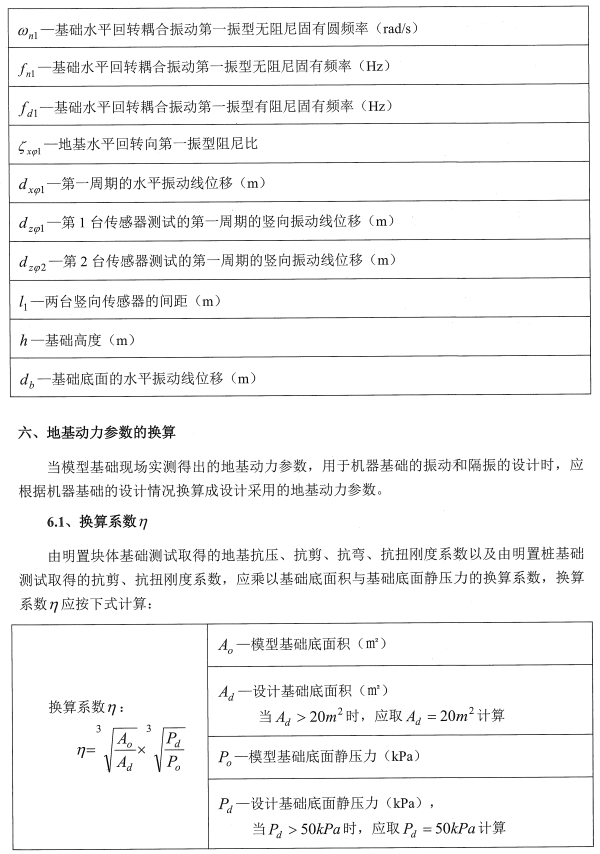
图片

图片

图片

图片

图片

图片

图片

图片

图片

图片

图片

图片

图片

图片

图片

图片

内容源于网络,如有侵权,请联系删除


相关资料推荐:

地基动力特性测试规范GB/T50269-2015

地基动力特性测试规范GBT 50269-97


知识点:地基动力特性测试

全部回复(0 )

只看楼主 我来说两句抢沙发
这个家伙什么也没有留下。。。

岩土工程

返回版块

1.59 万条内容 · 390 人订阅

猜你喜欢

阅读下一篇

岩土工程勘察-地球物理勘探

岩土工程勘察-地球物理勘探 内容源于网络,如有侵权,请联系删除 相关资料推荐: 《山地地球物理勘探技术》 水文及工程地球物理勘探 知识点:地球物理勘探

回帖成功

经验值 +10