土木在线论坛 \ 建筑结构 \ 岩土工程 \ 岩土工程勘察-空隙水压力测定

岩土工程勘察-空隙水压力测定

发布于:2022-09-19 13:20:19 来自:建筑结构/岩土工程 [复制转发]

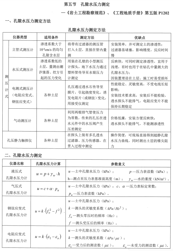
岩土工程勘察-空隙水压力测定


图片

内容源于网络,如有侵权,请联系删除


相关资料推荐:

水、土压力计算时水土分算与合算的比较

地震动水压力计算


知识点:空隙水压力测定

全部回复(0 )

只看楼主 我来说两句抢沙发
这个家伙什么也没有留下。。。

岩土工程

返回版块

1.59 万条内容 · 390 人订阅

猜你喜欢

阅读下一篇

岩土工程勘察-土体的渗透变形评价

岩土工程勘察-土体的渗透变形评价 内容源于网络,如有侵权,请联系删除 相关资料推荐: 反渗透膜清洗过程中的污染评价 堤基土体抗滑移稳定地质工程评价 知识点:土体的渗透变形评价

回帖成功

经验值 +10