土木在线论坛 \ 给排水工程 \ 中水处理回用 \ 污泥的处理处置技术

污泥的处理处置技术

发布于:2022-09-13 14:41:13 来自:给排水工程/中水处理回用 [复制转发]

 导  读  


城市污水处理厂污泥是城市污水处理过程中的副产物,它是指污水处理厂所产生的固态、半固态及液态的废弃物,主要来源于初次沉淀池和二次沉淀池等工艺环节。而随着城市化、工业化的快速发展,城市污水产生量日益增加,导致污泥产生量也在逐年提高。截止到2020年11月底,我国共有10826座污水处理厂在运行,每年产生湿污泥(含水率80%)超过6000万吨,且每年仍在持续增长,预计2025年我国污泥年产量将突破9000万吨。

污泥中除了大量的水分外,还含有大量的重金属、有机质、氮和磷等植物性营养元素以及病原微生物和寄生虫卵等。若对污泥处理不当,会对环境和人体健康产生不良影响,需对其进行稳定化、减量化和无害化处理。随着近年来对污泥环境风险和危害认识不断清晰,国家和各地政府陆续出台各类政策、法规和规划,逐渐从“重水轻泥”的态势转变成“泥水并重”的态势,对污泥的处理处置给予足够的重视。

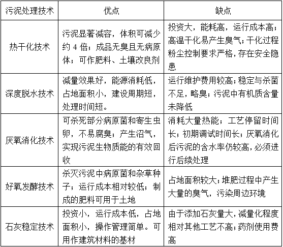
污泥处理技术

图片

污泥处理技术主要包括:热干化技术、深度脱水技术、厌氧消化技术、好氧发酵技术以及石灰稳定技术,分别占污泥处理技术的31%、27%、20%、18%和1%。

图片

01

# 污泥热干化技术

污泥的热干化是指通过污泥与热媒之间的传热作用,脱除污泥中水分的工艺过程。污泥热干化系统主要包括储运系统、干化系统、尾气净化与处理系统、电气自控仪表系统及其辅助系统等。


按污泥被干燥的程度不同,分为全干化和半干化两种。“全干化”指较高含固率的类型,如干化后污泥的含固率在85%以上;而半干化则主要指干化后污泥的含固率在45~60%左右的类型。


按污泥干燥的形式,将污泥干化分为直接干化和间接干化两种。直接干化是利用热的干燥介质(如烟气)与污泥直接接触,以对流方式传递热量,并将蒸发的水分带走,也称为热对流干化系统;间接干化是利用传导方式由热媒(如蒸汽等)通过金属壁面向污泥传递热量,蒸发的水分通过载气(如空气)带走并洗涤冷凝,也称热传导干化系统。

02

# 污泥深度脱水技术

近年来,污泥脱水技术得到了很大的发展,技术突破集中在污泥脱水前调理剂的研发和脱水机械设备的改进等方面。目前,采用污泥药剂调理+机械脱水的技术,在湿污泥原泥中加入污泥调理剂破坏污泥絮体微生物结构并溶胞,分离出物理性结合水。使微生物生物体的水分分离,最终使污泥中的结合水大部分转化为自由态水,再通过机械脱水设备将自由态水分分离。该技术已在制革污水处理厂污泥处理中规模化应用,处理后污泥含水率可低于50%,为满足污泥后续处理处置的要求,需要进一步降低常规机械脱水污泥的含水率。


污泥的调质处理是污泥深度脱水的关键环节和核心技术,可以说污泥调理技术决定污泥深度脱水项目的成败。国内污泥调质的方法比较多,普遍采用在污泥中添加脱水剂、絮凝剂或混凝剂的方法,改变污泥中水分子(主要是间隙水和毛细水)存在方式和结构,有利于水与泥在一定条件下实现分离。常用的调质药剂为氯化铁(或硫酸铁、聚合硫酸铁)加生石灰。

03

# 污泥厌氧消化技术

污泥厌氧消化是指污泥在无氧条件下,由兼性菌和厌氧细菌将污泥中的可生物降解的有机物分解成二氧化碳、甲烷和水等,使污泥得到稳定的过程,是污泥减量化、稳定化的常用手段之一。污泥厌氧消化具有减少污泥体积、稳定污泥性质、产生甲烷气体等优点。


传统的污泥厌氧消化具有反应缓慢、有机物降解率低和甲烷产量较低的缺点,限制了厌氧消化技术优势的发挥。根据Bryant的三阶段理论,水解是污泥厌氧消化过程中的限速步骤。因此,从20世纪70年代起,人们对包括高温热水解、超声波预处理、碱解预处理和臭氧预处理等物化方法在内的各种污泥厌氧消化强化技术开展了研究,通过击破污泥的细胞壁,使胞内有机物质从固相转移到液相,促进污泥水解,提高污泥厌氧消化效果。其中,高温热水解技术相对较为成熟。目前,该技术已开发出Cambi热水解、Biothelysis热水解和Monsal酶解等多种工艺。

04

# 污泥好氧发酵技术

好氧发酵是在有氧条件下,微生物通过吸收、氧化、分解等活动,把一部分被吸收的有机物氧化成简单的无机物,同时释放出可供微生物生长活动所需的能量;而另一部分有机物则被合成为新的细胞质,使微生物不断生长繁殖,产生出更多的生物体的过程。污泥高温好氧发酵不断地分解有机物,使堆体温度不断升高,并能将其中的病原菌和寄生虫卵杀死,使之无害化。


污泥高温好氧发酵的产品称为堆肥,可以用作土壤改良剂和有机肥料。污泥高温好氧发酵应重视污泥重金属污染问题,处理过程中由于好氧细菌的作用易产生恶性臭气,所以应防止臭气污染,处理后的污泥含水率一般可低于40%。

05

# 污泥石灰稳定技术

通过向脱水污泥中投加一定比例的生石灰并均匀掺混,生石灰与脱水污泥中的水分发生反应,生成氢氧化钙和碳酸钙并释放热量。石灰稳定技术可有效起到除臭、灭菌、抑制腐化、脱水、钝化重金属离子等作用。


在实际应用中,除了投加石灰外还往往投加其它辅料以增强效果。这些辅料有的含N,增加氨气气体的产生,强化杀菌且有利土地利用;有的为强酸的铁盐和铝盐,提高反应温度同时使固体无机成份的比例更适合于建材利用;辅料一般都为酸性,除了增加放热外还能适度调节PH,共同的作用都是减少石灰加量,节约费用。

图片

污泥处置技术

图片

污泥处置技术包括传统处置技术和资源化利用发展技术。其中,卫生填埋技术、农业利用技术和污泥焚烧技术是主要的传统处置技术;制陶粒、砖、水泥等建筑材料和制备吸附剂材料是主要的资源化利用发展技术。

传统处置技术

1.卫生填埋技术

卫生填埋技术是早期国内外处置污泥常用的方法,优点包括:处理效率高,速度快,处理量大和填埋成本低等,其缺点是: 运输和建设成本高、占地面积大,填埋环境复杂的地区要充分考虑填埋技术措施。


在填埋之前对污泥进行减容和降低含水率预处理,将预处理的污泥运输到填埋场填埋。同时污泥填埋场的建设要充分考虑其环境、水文地质、土壤等问题,在建设过程中涉及污水污泥防渗和卫生措施也是影响填埋场正常运行的关键条件。随着污泥产量不断增加、国内可用土地资源逐渐减少,卫生填埋技术将逐渐被其他技术替代。

传统处置技术

2.农业利用技术

利用污泥中铁、钙、铜、钾等元素和有机质、腐殖质是实现资源化利用的方法之一。污泥中微量元素可以保证农作物正常生长以及水分吸收。污泥制肥料不仅可以代替耕种肥料还可以对污泥资源化利用,但也要考虑生产工艺以及费用。因此,农业利用技术是一项有待评估的技术措施。

传统处置技术

3.污泥焚烧技术

污泥焚烧是最直接、有效减量污泥方式之一。高温促使污泥中有机物燃烧释放高热量,可用于发电与供暖,同时高温可以杀死并分解病原微生物和毒性化学物质。目前在水泥厂、发电厂应用污泥焚烧技术较多。虽然污泥焚烧技术在减量化、稳定化方面存在较大优势,但在处理过程中产生飞灰、烟尘颗粒如果处理不当会污染大气环境,需处理达标后进行排放。另外,焚烧技术对设备、施工工艺要求较高,投入成本较大。

资源化利用发展技术

1.制建筑材料

污泥中含有大量无机物和金属离子,与部分建筑材料性质相近,通过将污泥与其他材料混合加工生产陶粒,代替传统黏土材料,不仅增大污泥的资源化利用同时又可以避免黏土污染环境,是一种以废治废的新途径;将污泥进行不同程度处理与筛选,与其他制砖辅料混合,在高温环境下烧制成型,采用合适生产工艺可以将砖块达到普通烧结砖块国家标准;由于污泥复杂组成成分,在经过高温灼烧后废渣的矿物成分与水泥相似,可以用作水泥熟料代替黏土生产硅酸盐水泥,成品的水泥和凝结时间满足工艺要求,但此项技术生产成本较高,不利于推广使用。

资源化利用发展技术

2.制吸附材料

利用污泥制作活性吸附材料对生产条件以及污泥的成分与种类有严格要求。常用的污泥基吸附剂的制备方法是采用化学活化法,主要采用的活化剂有氯化锌、氢氧化钾和硝酸等。首先在300℃~500℃下、无氧环境下炭化,然后将炭化碳在活化剂中浸渍,烘干后再经500℃~900℃、无氧环境下活化制备的活性炭。经该法制备的污泥基活性炭吸附剂具有高比表面积和发达的孔结构,能够对水环境中重金属、染料、有机物以及气体环境中的脱硫脱硝、有毒有害气体和挥发性有机物都表现出良好的吸附性能。

结语

图片

污泥作为城市废弃物处理过程中的重要部分,越来越多的得到人们的关注和重视,虽然在污泥的处理处置方面我们还存在污泥处理效率低、技术方案陈旧老套和收费机制不合理等问题,但管理者应当以“减量化、无害化、资源化”为处理处置原则最大限度的发挥污泥的价值,实现经济和环境双赢。

内容源于网络,旨在分享,如有侵权,请联系删除


相关资料推荐:

污泥处理处置工艺技术优劣对比分析

https://bbs.co188.com/thread-9192690-1-1.html



知识点:污泥的处理处置技术


全部回复(0 )

只看楼主 我来说两句抢沙发
这个家伙什么也没有留下。。。

中水处理回用

返回版块

9852 条内容 · 214 人订阅

猜你喜欢

阅读下一篇

【干货】污水处理工艺类型大全

污水处理的需求是伴随着城市的诞生而产生的。城市污水处理技术,历经数百年变迁,从最初的一级处理发展到现在的三级处理,从简单的消毒沉淀到有机物去除、脱氮除磷再到深度处理回用。其中,活性污泥法的问世更是具有划时代的意义,而今年正值活性污泥法诞生100周年。城市污水处理技术今后究竟将如何发展?对此,不如先让我们回顾一下那些年城市污水处理走过的路。  

回帖成功

经验值 +10