土木在线论坛 \ 暖通空调 \ 制冷技术 \ 风机的选型与计算

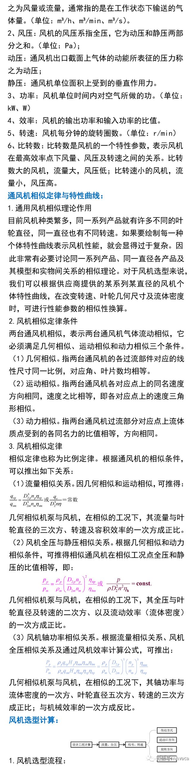
风机的选型与计算

发布于:2022-07-15 13:58:15 来自:暖通空调/制冷技术 [复制转发]

图片

图片

图片

图片

图片

图片

图片

图片

转自暖通南社,版权属于原作者,供学习交流。


全部回复(3 )

只看楼主 我来说两句
加载更多
这个家伙什么也没有留下。。。

制冷技术

返回版块

14.67 万条内容 · 883 人订阅

猜你喜欢

阅读下一篇

暖通空调的节能环保技术以及维护保养知识

随着科技的进步与发展,空调的种类与功能也是越来越丰富,今天,小编要为大家介绍的是暖通空调,那么它拥有什么特点呢?由于暖通空调的主要功能包括:采暖、通风和空气调节这三个方面,缩写HVAC,取这三个功能的综合简称,即为暖通空调。暖通空调是具有采暖、通风和空气调节功能的空调器。有了它,能够给人们创造一种舒适度 室内环境。 一、空气调节系统 暖通空调,简称HVAC是指室内或车内负责暖气 、通风及空气调节 、的系统或相关设备。暖通空调系统的设计应用到热力学 、流体力学及流体机械。

回帖成功

经验值 +10